最新のお知らせ
地域経済動向調査 2025年12月26日
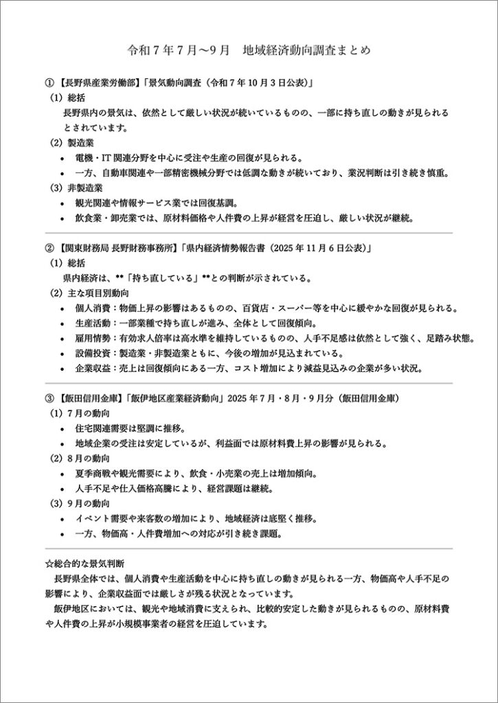
南信州南部エリア(阿南町・売木村・天龍村・下條村・泰阜村)商工会では、長野県産業労働部が公表している「景気動向調査」、関東財務局長野財務事務所が公表している「県内経済情勢報告書」、飯田信用金庫が公表している「飯伊地区産業経済動向」の各機関が公表している景気動向調査を収集し、その結果を纏めて公表しています。以下は調査まとめ資料と各機関公表資料です。地域経済動向把握に是非ご活用下さい。
新着一覧
売木村商工会のご案内
売木村は信州最南端の村の一つで、売木峠、平谷峠、新野峠など4つの峠に囲まれた小さな盆地は、「ふるさとの原風景」という表現がぴったりです。売木村商工会は商工業各業種ごとの事業推進とともに、天龍村商工会との広域連携により下伊那南部地区の広域事業にも取り組み、住民とともに活気溢れる街づくりを進めています。
売木村商工会
〒399-1601 長野県下伊那郡売木村915-2
TEL:0260-28-2568 FAX:0260-28-2012










